首页
城事
论坛
房产
家居
汽车
美食
旅游
教育
健康
婚嫁
亲子
兴趣
登录
注册
我的空间
我的消息
我的收藏
我的好友
我的相册
帐号设置
退出登录
当前位置:
»
论坛
›
互动大丰
›
城事民声
›
帖子
今天刷爆朋友圈的太阳戴上了“美瞳
探秘海盐文化 园馆共育润童心
教育局关工委举办纪念红军长征胜利
[ 城事民声 ]
南阳镇网格员暖服务护平安
[ 城事民声 ]
万盈镇: 安全教育护“新”行 直面解答促
[ 城事民声 ]
新丰镇: 红色堡垒强引领 党建赋能促发展
[ 城事民声 ]
草堰镇未雨绸缪筑牢水稻生产安全防线
[ 城事民声 ]
草堰镇未雨绸缪筑牢水稻生产安全防线
返回列表
发帖
[身边事]
【大丰】关于明确机动车停车服务收费管理政策有关问题...
[复制链接]
查看:
31950
|
回复:
0
hpeux
hpeux
当前离线
积分
269
64
主题
6
回帖
269
积分
中级会员
中级会员, 积分 269, 距离下一级还需 231 积分
中级会员, 积分 269, 距离下一级还需 231 积分
积分
269
发消息
发表于 2019-8-15 14:35:11
|
显示全部楼层
|
阅读模式
来自
广东
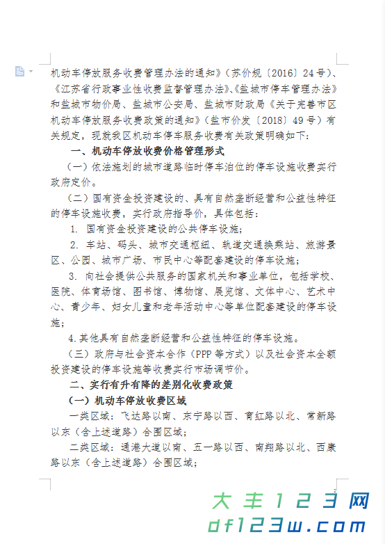
关于明确机动车停车服务收费管理政策有关问题的通知
回复
使用道具
举报
返回列表
发帖
高级模式
B
Color
Image
Link
Quote
Code
Smilies
您需要登录后才可以回帖
登录
|
立即注册
本版积分规则
发表回复
回帖后跳转到最后一页
精选推荐
今天刷爆朋友圈的太阳戴上了“美
今天刷爆朋友圈的太阳戴上了“美
探秘海盐文化 园馆共育润童心
教育局关工委举办纪念红军长征胜
丰华街道:地标蒜薹迎丰收 畅通
大丰石永明接受纪律审查和监察调
全程助威 大丰第二现场氛围感拉
大丰好物出征苏超 吃香“花果山
我区打造风电装备质量标杆
江苏网络警察报警平台
经营性网站备案信息
盐城市公安局网监备案
不良信息举报中心
返回顶部
关注微信
返回列表
扫一扫,关注我们
下载APP客户端